一、项目编号
委托代理编号:HXCG-HN-2512022
二、项目名称
采购项目名称:邵阳市中西医结合医院信息系统维保服务
三、成交信息

四、主要标的信息(服务类)
名称:邵阳市中西医结合医院信息系统维保服务
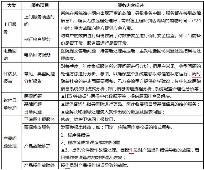
服务范围:具体详见下表

服务要求:以采购方的需求为指导,负责系统的调整、适应;不改变原模块功能的流程完善、以及完善后对医院网络管理员和操作岗位的关键人员(非全部人员)进行必要的培训等。
服务时间:自合同签订之日起1年
服务标准:保障数据完整准确性、系统兼容性、功能齐全与正常稳定运行。
五、评审专家名单

六、代理服务收费标准及金额
1.代理费收费标准:双方约定由采购人向采购代理机构支付代理服务费
2.代理费收费金额:2243元
七、公告期限:自本公告发布之日起1个工作日。
参与采购活动的供应商如对此公告有异议的,请按照《湖南省财政厅关于印发<政府采购质疑答复和投诉处理操作规程>的通知》(湘财购〔2024〕67号)规定向采购人、采购代理机构提出质疑。
八、其他补充事宜
1.供应商产生方式:公告邀请
2.前三名供应商投标情况:

九、凡对本次公告内容提出询问,请按以下方式联系
名称:邵阳市中西医结合医院
地址:邵阳市宝庆中路547号
联系方式:王先生 13873957390
名称:华新项目管理集团有限公司
地址:邵阳市大祥区双拥路广电星苑4栋2803室
联系方式: 张先生 刘女士 0739-5502358、17711797887
项目联系人:王先生
电 话:13873957390